728x90
삽입 정렬 정의
삽입 정렬은 정렬 알고리즘 중 가장 간단한 정렬 방식이다.
앞에서부터 차례대로 비교해가며, 자신의 위치를 찾아 삽입함으로써 정렬이 완성된다.
삽입 정렬은 두 번째 데이터부터 시작하여 그 앞에 있는 데이터와 비교하여 삽입할 위치를 지정한 후 데이터를 뒤로 옮기며, 이후 지정한 위치에 데이터를 삽입한다.

구현
fun main() {
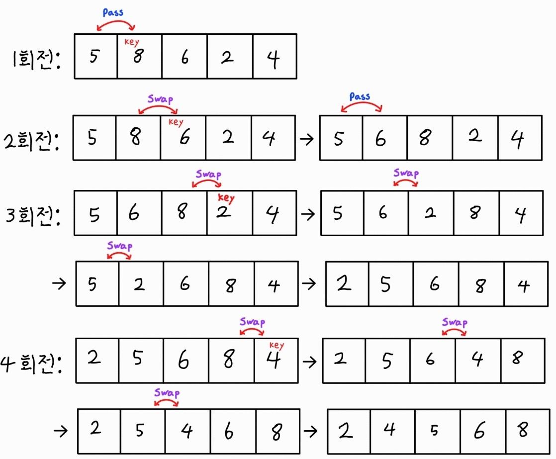
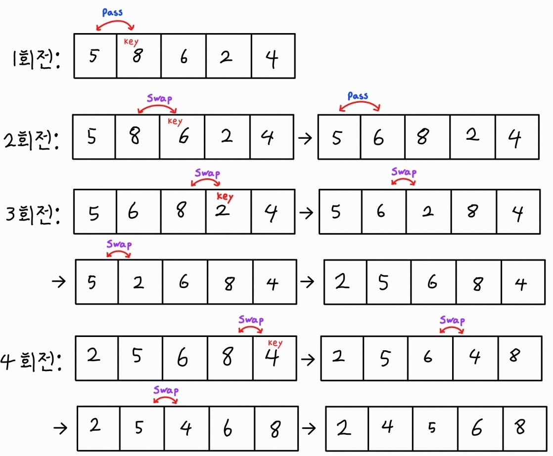
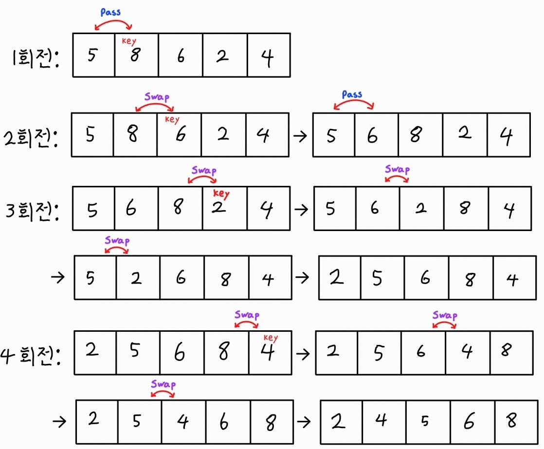
val list = mutableListOf(5, 8, 6, 2, 4)
insertionSort(list)
}
private fun insertionSort(list: MutableList<Int>) {
for(i in 1 until list.size) {
val key = list[i]
var j = i-1
while(j >= 0 && key < list[j]) {
list[j+1] = list[j]
j--
}
list[j+1] = key
println("${i}회전: $list")
}
}
구현 결과

시간복잡도
정렬 과정과 구현 코드를 확인해보면, n번을 반복하며, 그 안에서 키(m)까지 또 반복이 일어나는 것을 확인할 수 있다.
즉, O(n2)의 시간복잡도를 갖게 된다.
만약 이미 정렬되있는 배열이라면, 최선의 경우로 O(n)의 시간복잡도를 갖는다.
728x90
'Algorithm' 카테고리의 다른 글
| [알고리즘] 그리디(Greedy) 알고리즘 (0) | 2023.11.14 |
|---|---|
| [알고리즘] 이진탐색 알고리즘(Binary Search) (0) | 2023.11.06 |
| [알고리즘] 버블 정렬(Bubble Sort) (0) | 2023.10.22 |
| [알고리즘] 선택 정렬(Selection Sort) (1) | 2023.10.22 |
| [알고리즘] 위상 정렬(Topological Sort) (0) | 2022.09.10 |
댓글